深夜到家却发现车位被占,着急出门却被车辆堵住车位出口,最麻烦的是车主还没留联系方式,想要让对方挪车真是太难了。如何行之有效地解决这一“痛点”?相关领域研究人士认为,占用他人私家车位实际是一种侵权行为,应加大对恶意占用他人车位行为的惩戒力度。

某社交平台上,一位网友吐槽自家车位在4天内两度被他人车辆占用,其中一次,一辆私家车占了两个车位。
■现象 自己车位被占对方找不着人
“这是谁家的车?又把我的车位占了。”家住顺义区右堤路附近的王女士外出归来,却发现自家车位上停着一辆不认识的小轿车。
“已经是这个星期的第三回了。”王女士只能无奈地把车停在路边,下车寻找对方车主的联系电话。可她绕车一周,仔细查看了前后挡风玻璃的每一个位置,都没能找到对方电话,“得,这回麻烦了。”
王女士家的小区在每栋楼楼下都规划了停车位。平时外来车辆也可以进入,尤其是周末,很多人回来探望老人,小区里的陌生车辆会明显增多。每到这个时候,个人停车位被占用的现象就会变多。王女士的车位就在单元门口,被占用的次数就更多了,“原来车位上也装过地锁,可每次都是装了没两天就被人弄坏了,物业也换不过来,再后来就不了了之。”
王女士说,大多数时候,占用车位的车主会留下联系方式,打个电话,对方就把车挪走,可她也遇到过不留电话、怎么都联系不上的车主,只能干着急。这次车位被占,王女士分别通过交管12123APP和114查号电话联系对方车主,都没能成功。王女士又拍下占位车辆的照片发在业主群里,也无人回复。她长按了几声喇叭,也没见有人下来挪车。
眼看天黑了,小区里的车陆续都回来了,担心车停在路边挡道,王女士只好再去寻找其他停车位。“我们小区停车特别紧张,周末连公共区域都没地儿。”她在小区里绕了三圈也没找到地方,最后只好把车停在了小区外的马路边,“自己的车位停不上,溜溜折腾40分钟还找不着人,这叫什么事儿。”
比自家车位停不进去还让人闹心的是,车停在车位里却开不出来。
市民陈先生就有过这样的经历。一天早上,陈先生着急上班,等他走到自家车位前却傻了眼,车位正前方停了一辆车,把自己的车堵得严严实实。陈先生赶忙找到物业联系对方挪车,“物业开始还以为是我占了人家车位,才被堵了,知道我是被堵在自己车位里也是很诧异。”物业经过查询,发现堵车位的车辆也是小区业主的,可不知为什么,陈先生和物业轮番打了八九个电话,就是没人接听。眼看上班要迟到了,陈先生只好放弃开车,打车上班,“我都快到单位了,物业才打电话告诉我,那辆车挪走了。像这种情况,既浪费了我的时间,又增加了打车费用,可对方倒是什么影响都没有,就拿他们没办法吗?”
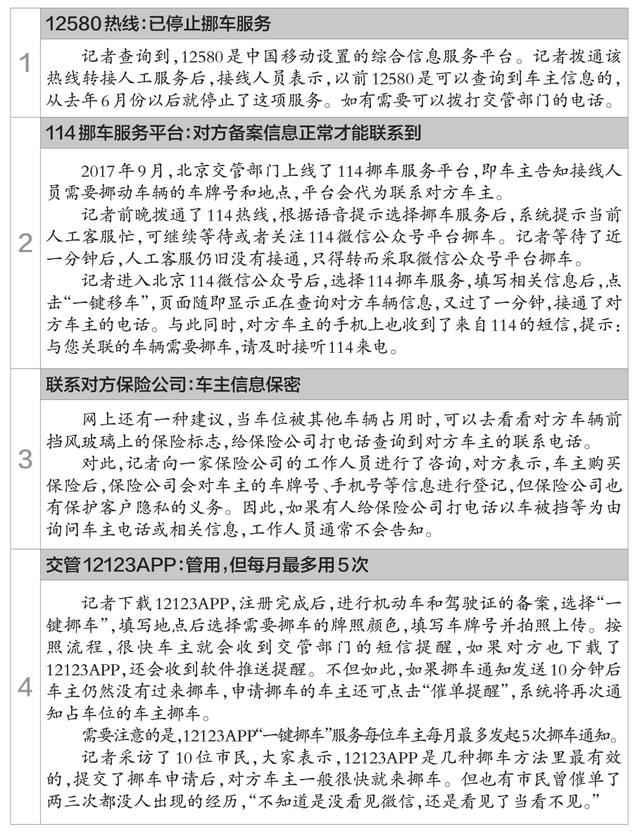
■实测 网传挪车高招大都不管用
私家车位被占却没有对方联系方式,怎么能尽快联系对方挪车呢?在网上进行搜索会发现,网友对占位不留电话的做法也是深恶痛绝,有人推荐了几种挪车方式。究竟效果如何?记者分别进行了验证。

■追问 快速挪车难在哪儿
要挪走占用车位的车辆,为什么这么难?
记者注意到,车友们总结出来的以上几种挪车方法,要想实现快速挪车,大多需要一个前提,即占用车位的车主在交管部门备案的信息是准确的、正常使用的,在此基础上,还要保证占用车位的车主及时注意到挪车提醒并且自愿及时响应。
比如114挪车服务平台,即便能够查找到车主电话,如果所留存的电话是错的,或者已经停止使用了也无济于事。12123APP只通过短信进行提醒,如今短信的应用普及度已经大不如前,车主很有可能没有注意到提醒挪车的短信,需要更加直接有效的提示方式。更有甚者,如果车主故意忽略提醒挪车的短信,或者接通提示挪车的电话后没有或无法立即前来挪车,依旧无法解决私家车位被占用的问题。
此外,不少受访市民也提出,目前对这种随意占用他人车位且既不留电话,也联系不上的车主,没有相关法规或是惩戒措施约束,让这个问题难以引起车主的重视,更让部分恶意占用他人私家车位的车主无所顾忌。
■建议 占他人车位侵权 应增加惩戒力度
“造成这种现象的原因是多元的,要解决这个问题也要系统地考虑。”北京建筑大学城市经济与管理学院副教授陈松川认为,占用他人私家车位实际上是一种侵权行为,就目前情况看,侵权方并没有认识到这一严重性,而被侵权的一方,往往也不会上升到法律层面去采取维权措施,“即便意识到了,但因为费时费力,很多人也不愿意采用报警、诉讼等方式解决问题,这也从侧面加剧了侵权行为的发生。”
陈松川在课题研究过程中发现,目前针对车位纠纷的法律裁判依据主要引自民法典的相关条款,暂时没有针对私家车位被占用这一具体行为的法律法规,使得针对这一现象的法律约束和执法力度不足。“即便是车主向交管部门反映,目前交管部门也主要采取代为联系、提示对方挪车等更多属于调解的方式,不会直接采取强制措施。”陈松川说,在德国的部分城市,如果私家车位被占用且联系挪车无果,车位主人可以报警拖车,对方需要承担因此产生的费用,情节严重者面临罚款,“这些都是有法可依的,能够确保相关举措落实、落地、落细,也让执法部门在执法过程中更有‘底气’。”
陈松川建议,要加大对占用他人车位是侵权行为的宣传力度,提高市民法律意识和文明素养。加大对侵权行为的惩戒力度,比如,对认定为恶意占用他人车位的行为进行罚款,加大侵权一方的违法“成本”。同时,加强对物业公司的监管,无论是产权车位还是租赁车位,只要小区物业公司收取了车位购买人或租赁使用人为停车位所支付的相应费用,就有义务保障其所提供的车位能够达到停车要求,因此,物业应当采取更多技术手段和智慧管理措施,保障车位购买人或租用人的合法权益。
市民周先生建议,除了安装地锁,外来车辆进入小区时可以要求车主留下姓名、电话等信息。也有市民建议:“可以上线一个‘随手拍’软件,对这种行为进行曝光。或是规定如果占用他人车位没留联系方式被反映到交管部门,累计多少次以上就扣分罚款。”
(原标题:不知道是不是您也经常遇到这样的事——
占人车位侵权 不留电话差劲)
来源 北京晚报 记者 王天淇
流程编辑 刘伟利
2、挪车电话是多少,12123一键挪车怎么使用相信不少车主会遇到过自己的爱车被堵住的情况,这时我们有三种方法联系车主的办法,将车挪走。
1、拨打122交通报警电话
122是不能直接查询车主的电话的,因为车主的电话是属于个人隐私。但打122后,说这个车影响到了你的出行,然后把这个车的车牌和地点告诉122,122接线员就会通知车主来移车的。
2、拨打114信息服务电话
114也是不能直接查询车主电话,向话务员提供所需挪动机动车的牌号和地点,你的电话会直接转接到对方车主的手机上,但不会透露对方的号码。拨通114后,报出车牌号码,114便会将电话转接至车主,为更好地保护车主隐私,车主电话只转接,不报号。但有一个前提,需要车主到联通公司申请将手机号和车牌号捆绑,开通这项服务。如果没有登记,那114就帮不上忙了。
3、支付宝“一键挪车”功能
打开支付宝,找到“城市服务”,点击“一键挪车”,输入车牌号和位置、提交。对方车主就会收到“交管12123”系统来电提示。
“交管123123一键挪车”功能
在“交管12123”手机app上也有一键挪车便民服务,打开app在首页即可见到一键挪车选项。点击一键挪车后,系统会进行定位,然后填写准确的挡车车辆信息,还要对现场进行拍照并上传。

系统受到挪车申请后,自动比对数据库内的信息后,在10分钟内以短信或app消息推送通知挡车车辆车主挪车。如果10分钟后车主仍未挪车,可点击催单提醒,系统将再次通知挡车车辆车主前来挪车。
(注意,恶意提交挪车申请的,将会被永久禁用此功能)
本文关键词:查车主电话、查车主电话打114还是12580。这就是关于《查车主电话, 查车主电话打114还是12580(挪车电话是多少)》的所有内容,希望对您能有所帮助。


还没有内容